资料下载
联系我们
投资墨西哥
【投资指南】中墨“公司代表”大不同
2026年04月01日 来源:大湾区拉美贸易和投资顾问
随着中资企业赴墨投资的热度不断上升,一个常见但容易被忽略的问题逐渐浮出水面——中国的“法定代表人”与墨西哥的“法律代表”、“税务代表”之间究竟有何不同?为什么在墨西哥,一家公司可以设置多个“代表”?今天,我们将通过一篇文章,帮你厘清这三者之间的关键区别,避免踩坑。
为何制度设计如此不同?
简而言之,中国的公司法更注重“集中统一”的管理模式——法定代表人作为公司的唯一法定代表,拥有全面的公司对外表达权。而墨西哥则强调“职能分工”,将代表权拆分为多个维度,最常见的是负责日常运营的“法律代表”和专注税务事务的“税务代表”。
这种差异并非偶然,而是两国法律体系与治理思路的本质体现。
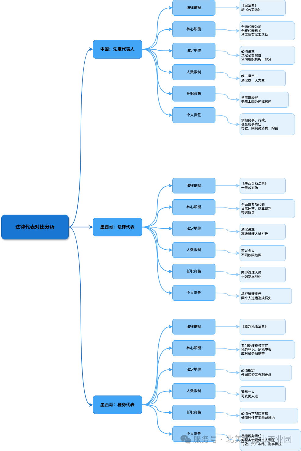
三者在六个维度上的对比
为了更直观地理解,我们整理了以下对比表格,从六个维度全面剖析这三个“代表”角色:

如何快速理解三者本质?
上面这张表格信息量不小,我们不妨用一个生活化的比喻来帮你快速抓住重点:
中国的“法定代表人”:就像一位全能型家长,既要决定家庭大方向(经营),又要出面签合同(法律),还要负责报税(税务),对外代表整个家庭。权力集中,责任也最重。
墨西哥的“法律代表”:更像公司中的运营执行官。他的任务是让公司“动起来”——签合同、谈合作、管员工。他是公司意志的执行者,是管理权的延伸。
墨西哥的“税务代表”:则像公司的税务合规责任人。他不仅负责处理与税务局的所有往来,还要为公司的税务问题承担个人担保责任。这是法律强设的一道“防火墙”,也是合规链条中最关键的一环。
给中国投资者的特别提醒
在墨西哥设立公司时,有一个角色需要特别留意——税务代表。
风险在哪里?
由于税务代表通常由当地人担任,且对公司税务承担个人连带责任,如果选择不当(例如随意委托代理机构人员挂名),可能会埋下隐患:
税务代表可能利用其身份进行违规操作;
极端情况下,甚至可能导致公司控制权旁落,资产安全受威胁;
一旦公司出现税务问题,税务代表可能第一时间“失联”,留下公司独自面对巨额罚款和法律责任。
如何防范?
选对人:通过信誉良好、经验丰富的法律或税务机构协助指派税务代表,避免与无背景的第三方合作。
管住人:税务代表的权限必须置于公司有效监督之下,所有涉税文件应由公司内部审核后再行提交。
换回人:当公司中方人员取得墨西哥永久居留权后,应尽快将税务代表更换为内部信任人选,从根本上降低外部风险。
写在最后
中墨两国在公司代表制度上的差异,看似只是概念的不同,背后却折射出两种完全不同的法律逻辑和治理文化。只有真正理解并尊重这些差异,中国企业才能在墨西哥少走弯路,稳步前行。